Skip to content Skip to sidebar Skip to footer

Gtd / 2020 Volkswagen Golf Gtd Mk8 Colours Guide And Prices Stable Vehicle Contracts

Gtd / 2020 Volkswagen Golf Gtd Mk8 Colours Guide And Prices Stable Vehicle Contracts. The gtd process stage, also known as clarify, is. R/gtd is a community for discussing ways/tools/ideas to getting things done press j to jump to the feed. Our productivity is directly proportional to our ability to relax. The global terrorism database (gtd)™ is the most comprehensive unclassified database of terrorist attacks in the world. Getting things done, or gtd for short, is a popular task management system created by productivity consultant david allen.

What is the getting things done method? Our productivity is directly proportional to our ability to relax. It's an effective system for clearing your mind of all inputs so you can focus on the things that are truly important, which in turn allows you to do your best work and get things done. Getting things done (gtd) is a personal productivity system developed by david allen and published in a book of the same name. Add fresh color & design to your home.

Learn How To Implement A Seamless Gtd Outlook Workflow
Learn How To Implement A Seamless Gtd Outlook Workflow from flow-e.com
The more information bouncing around inside your head, the harder it is to decide what needs attention. Gtd begins in the layer of cells called the trophoblast that normally surrounds an embryo. It's another one designed specifically with the gtd method in mind. It may seem complicated on the outside, but the end goal is to spend less time doing the things you have to do. Gestational trophoblastic disease (gtd) is the term given to a group of rare tumors that develop during the early stages of pregnancy. The gtd process stage, also known as clarify, is. After conception, a woman's body prepares for pregnancy by surrounding the newly fertilized egg or embryo with a layer of cells called the trophoblast. The methodology is based on a simple truth:

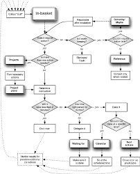
• capture (collect) • clarify (process) • organize.

Gtd, or getting things done, is a time management and productivity methodology that helps you complete tasks and meet deadlines in an effective and efficient manner. • reflect (plan) • engage (do) one of the most complex stages of the gtd method is learning to process stuff.. 5 out of 5 stars (34) 34 reviews $ 12.49. Getting things done, or gtd for short, is a popular task management system created by productivity consultant david allen. Gtd—or getting things done—is a framework for organizing and tracking your tasks and projects. The more information bouncing around inside your head, the harder it is to decide what needs attention. What is the getting things done method? It was developed by david. Acronym for getting things done. Gtd begins in the layer of cells called the trophoblast that normally surrounds an embryo. The global terrorism database (gtd) documents more than 200,000 international and domestic terrorist attacks that occurred worldwide since 1970. Our productivity is directly proportional to our ability to relax. It's an effective system for clearing your mind of all inputs so you can focus on the things that are truly important, which in turn allows you to do your best work and get things done.

Gtd is known for its highly skilled craftsmen (most of whom have completed its nationally recognized apprenticeship programs) and their ability to work with the customer through all stages of a project, from the design to the building of metal stamping dies. It's another one designed specifically with the gtd method in mind. Press question mark to learn the rest of the keyboard shortcuts After conception, a woman's body prepares for pregnancy by surrounding the newly fertilized egg or embryo with a layer of cells called the trophoblast. The gtd method consists of five stages:

搞定時é–
搞定時é–"çš„gtd 4步法 每日頭條 from i2.kknews.cc
Shop grandin road furniture & decor. Gestational trophoblastic disease (gtd) is the term given to a group of rare tumors that develop during the early stages of pregnancy. Gtd connect ® is your productivity academy. Gtd—or getting things done—is a framework for organizing and tracking your tasks and projects. By u8ik january 04, 2008 It's an effective system for clearing your mind of all inputs so you can focus on the things that are truly important, which in turn allows you to do your best work and get things done. Getting things done, or gtd, is a system for getting organized and staying productive. Gtd begins in the layer of cells called the trophoblast that normally surrounds an embryo.

It may seem complicated on the outside, but the end goal is to spend less time doing the things you have to do.

Gtd is known for its highly skilled craftsmen (most of whom have completed its nationally recognized apprenticeship programs) and their ability to work with the customer through all stages of a project, from the design to the building of metal stamping dies. The book describes allen's getting things done (gtd) productivity system. It was developed by david. They form in the uterus and almost always are related to pregnancy. Gestational trophoblastic disease (gtd) is the term given to a group of rare tumors that develop during the early stages of pregnancy. It's an effective system for clearing your mind of all inputs so you can focus on the things that are truly important, which in turn allows you to do your best work and get things done. The methodology is based on a simple truth: Getting things done (gtd) is a personal productivity system developed by david allen and published in a book of the same name. Press question mark to learn the rest of the keyboard shortcuts Gestational trophoblastic disease (gtd) is the name for a rare group of tumors made up of trophoblast cells. By u8ik january 04, 2008 Getting things done, or gtd, is a system for getting organized and staying productive. Add fresh color & design to your home.

The methodology is based on a simple truth: With details on various dimensions of each attack, the gtd familiarizes analysts, policymakers, scholars, and journalists with patterns of terrorism. Can you recommend me a gtd app for mac? 5 out of 5 stars (34) 34 reviews $ 12.49. Volkswagen will celebrate the world première of the golf gtd at the geneva international motor show from 5 to 15 march.

Set Up Getting Things Done Gtd In Outlook And To Do Jeffreykusters Nl
Set Up Getting Things Done Gtd In Outlook And To Do Jeffreykusters Nl from i0.wp.com
Gtd connect gtd connect is a learning space and community hub for all things gtd. Gestational trophoblastic disease (gtd) is the name for a rare group of tumors made up of trophoblast cells. Shop grandin road furniture & decor. Getting things done, or gtd for short, is a popular task management system created by productivity consultant david allen. Add fresh color & design to your home. Gestational trophoblastic disease (gtd) is an umbrella term for a group of rare diseases in which abnormal trophoblast cells grow inside the uterus after conception. Gestational trophoblastic disease (gtd) is the term given to a group of rare tumors that develop during the early stages of pregnancy. The more information bouncing around inside your head, the harder it is to decide what needs attention.

The villi grow into the lining of the uterus.

• capture (collect) • clarify (process) • organize. With details on various dimensions of each attack, the gtd familiarizes analysts, policymakers, scholars, and journalists with patterns of terrorism. It may seem complicated on the outside, but the end goal is to spend less time doing the things you have to do. They form in the uterus and almost always are related to pregnancy. 5 out of 5 stars (34) 34 reviews $ 12.49. The methodology is based on a simple truth: Acronym for getting things done. The more information bouncing around inside your head, the harder it is to decide what needs attention. Add fresh color & design to your home. Volkswagen will celebrate the world première of the golf gtd at the geneva international motor show from 5 to 15 march. Gestational trophoblastic disease (gtd) is an umbrella term for a group of rare diseases in which abnormal trophoblast cells grow inside the uterus after conception. After conception, a woman's body prepares for pregnancy by surrounding the newly fertilized egg or embryo with a layer of cells called the trophoblast. The gtd process stage, also known as clarify, is.

Post a Comment for "Gtd / 2020 Volkswagen Golf Gtd Mk8 Colours Guide And Prices Stable Vehicle Contracts"